Proceso de incorporación de BIDI 2026
Se han incorporado los registros de BIDI 2026 al catálogo de las bibliotecas.
Proceso:
- Obtención de los registros desde el Backend de Bibi, archivo .mrc
- Conversión a marcxml y limpieza de caracteres extraños. En los finales de algunos campos existen caracteres utf8 inválidos.
- Obtención de la lista de registros en excel completa desde el backend.
- Importación de todos los registros en la Colección especial BIDI-2026
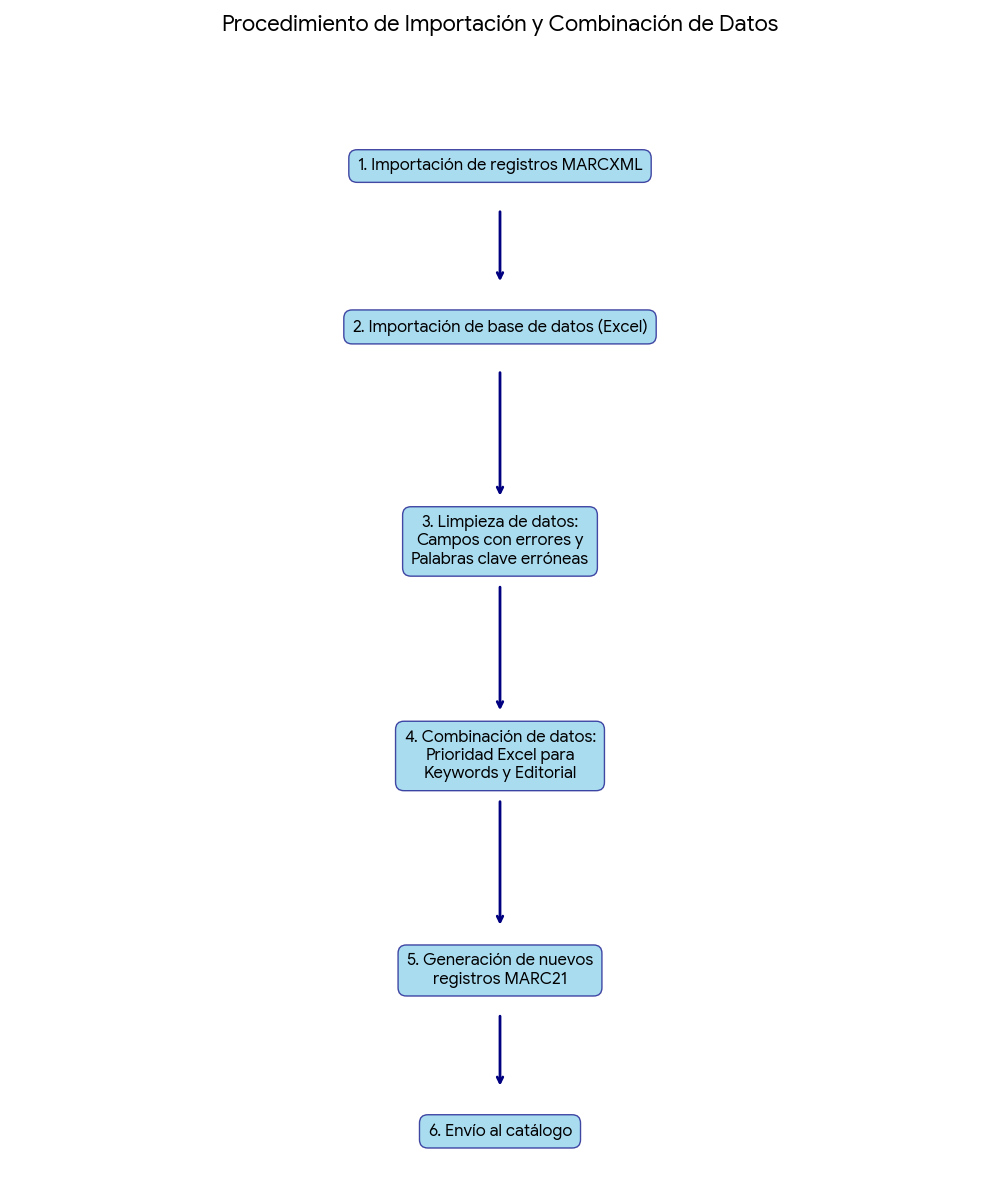
Descripción del Proceso
El gráfico detalla las etapas críticas del procedimiento:
-
Ingreso de Datos: Se reciben de forma paralela los registros originales en formato MARC21 (.mrc) y la base de datos complementaria desde Excel. El excel además tiene la cantidad de accesos por libros.
-
Fase de Limpieza: Antes de la combinación, el sistema realiza una depuración de campos técnicos con errores y filtra una lista predefinida de palabras clave incorrectas para asegurar la calidad de la información.
-
Combinación Inteligente: Se realiza el cruce de datos. En este paso, se aplica la regla de negocio donde la información de palabras clave y editorial proveniente del Excel tiene prioridad absoluta (se toma como fuente de verdad) sobre la del registro MARCXML.
-
Salida y Catalogación: Con los datos ya limpios y combinados, el sistema construye un nuevo registro bajo el estándar MARC21, el cual es enviado finalmente al catálogo bibliográfico.

